
日前,10余省市公布了2025年高考填报志愿时间上海股票配资一览表,一起来看。
北京
本科志愿在高考成绩发布后填报,首次志愿填报安排在6月27日至7月1日,征集志愿填报时间根据录取进程进行安排。
专科(高职)志愿填报时间:7月24日至7月25日
征集志愿填报时间:各批次征集志愿填报及录取在下一批次录取开始前进行。录取期间,征集志愿填报时间通过北京教育考试院网站发布。
内蒙古
考生应在以下规定时间内一次性填报完成本时间段要求填报的各批次各类别志愿。考生填报志愿必须符合所填报院校专业组的选考科目要求、相应资格条件和限报条件等。
1、意向类别志愿填报安排
6月26日9:00-17:00,考生采用平行志愿模式填报提前批意向类别志愿。本科提前批和高职(专科)提前批同时填报。公安类拟报考新疆警察学院的考生,还须填“是否愿意报考新疆警察学院”选项。各意向类别分批次、科类、性别、选考科目要求的计划数、投档比例统计表和各意向类别所涉及具体院校及招生计划等信息届时公布。意向类别志愿填报结束后,自治区教育考试院将按公布的投档比例进行平行志愿投档,并公布相关类别最低投档分数。相关类别阅档入选的考生,须在规定时间内参加并完成政治考核(考察)、面试、体能测试、体检等工作。本科提前批军事类阅档入选的考生,若填报高职(专科)提前批军事类(定向培养军士)所涵盖院校专业组志愿,还需参加由盟市征兵办统一组织的军事类(定向培养军士)体格检查和政治考核且均合格。考生阅档入选情况可在信息查询栏查询。在阅档遴选或政治考核(考察)、面试、体能测试、体检后,生源不足时,根据需要,适时安排意向类别志愿征集。
2、本科提前批和本科批各类,高职(专科)提前批普通类和普通类(专项类)志愿填报安排
6月30日9:00开始,至7月4日17:00止,考生第一次填报普通类本科提前批(A段、B段、C段)、本科批和高职(专科)提前批志愿,艺术类本科提前批(A段、B段)志愿和体育类本科提前批B段志愿,以及对口招生类本科批志愿。以上批(段)次的普通类(专项类)、艺术类(专项类)、体育类(专项类)招生计划同时填报。
填报了提前批意向类别志愿且阅档入选的考生,方可填报入选类别具体院校专业组志愿,考生原则上应填报本人意向类别所涵盖的具体院校专业组志愿。其中,公安类、司法行政警察类本科提前批阅档入选的考生可填报本科提前批和高职(专科)提前批院校专业组志愿,高职(专科)提前批阅档入选的考生仅可填报高职(专科)提前批院校专业组志愿。填报了提前批军事类意向类别志愿且阅档入选的考生,可填报高职(专科)提前批军事类(定向培养军士)意向类别涵盖招生计划对应的院校专业组志愿。本科提前批阅档入选的考生达到特殊类型录取控制分数线的,方可填报要求达到特殊类型录取控制分数线的院校专业组志愿;阅档入选的考生可填报符合选科要求的院校专业组志愿,不受限于原阅档入选选科要求范围,但必须达到该院校专业组所对应的意向类别阅档入选最低分;阅档入选的具有国家专项计划录取资格的考生可报考国家专项计划院校专业组志愿;本科提前批公安类阅档入选且“是否愿意报考新疆警察学院”选项填“是”的考生可填报新疆警察学院专业组志愿。
达到本科批录取控制分数线及以上的考生,若填报了高职(专科)提前批志愿被录取,则视为本人自动放弃本科录取。
3、高职(专科)提前批艺术类和体育类,高职(专科)批各类志愿填报安排
7月31日9:00开始,至8月3日17:00止,考生第一次填报艺术类、体育类高职(专科)提前批、普通类高职(专科)批以及对口招生类高职(专科)批志愿。以上批次的普通类(专项类)、艺术类(专项类)、体育类(专项类)招生计划同时填报。
吉林
提前批次院校志愿填报将于6月26日至27日进行,本科批次院校志愿填报将于6月28日至7月2日进行。
江苏
考生在获知高考成绩、学业水平考试成绩、位次信息、各批次省录取控制分数线后,在省教育考试院网站分两个阶段填报志愿:
第一阶段:6月28日至7月2日,填报本科院校专业组志愿,包括普通类本科提前批次志愿,含军队院校、公安政法院校(专业)、航海院校(专业)、地方专项计划、乡村教师定向培养计划、农村订单定向医学生免费培养计划、其他院校等;体育类本科提前批次志愿;艺术类本科提前批次志愿;普通类本科批次志愿;高校专项计划、综合评价招生(B类高校)、高水平运动队志愿。
第二阶段:7月27日至28日,填报专科批次院校专业组志愿,包括普通类专科批次志愿(含定向培养军士)、体育类专科批次志愿和艺术类专科批次志愿。凡第一阶段未被录取且符合条件的考生均可填报。
各批次(艺术类本科提前批次第1小批除外)录取结束后,省教育考试院将公布未完成招生计划的院校专业组、专业(类)及计划数。未被录取的考生在规定时间内自行上网填报征求志愿。
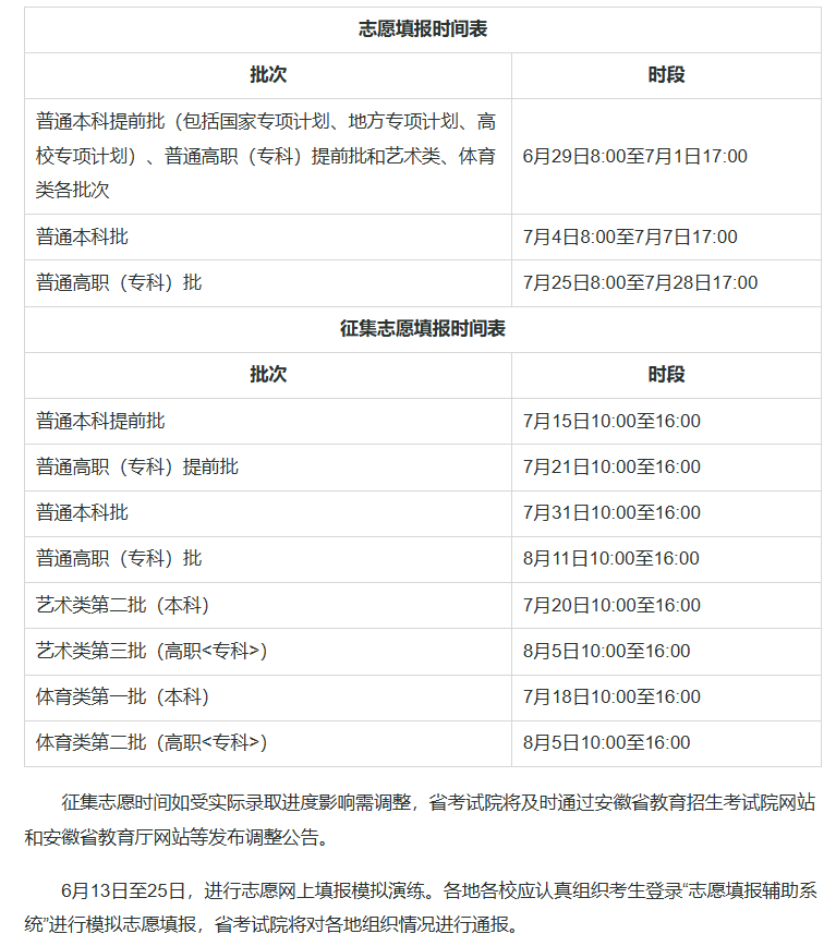
安徽
江西
实行2个阶段集中填报志愿和每批次录取后缺额征集志愿填报,考生凭本人高考报名账号及密码在江西省普通高考综合管理平台进行网报。集中填报志愿期间,考生可对已提交当次志愿修改一次,征集志愿提交后不能修改。
(一)第一次集中填报,填报提前本科军、警类志愿栏志愿(单志愿及平行志愿),时间为6月26日9:00-27日17:00。
(二)第二次集中填报,填报除提前本科军、警类志愿栏以外的其他志愿,时间为6月30日9:00-7月4日17:00。
(三)缺额征集志愿填报,每批次原填志愿录取结束后,均安排缺额征集志愿填报,具体填报时间另行发布。
河南
考生志愿在网上填报,分3次进行:
(1)6月26日8:00—28日18:00。填报:军队招飞、普通本科提前批(专科层次公安类、司法类随该批填报)、艺术本科提前批、体育本科批志愿。
(2)6月30日8:00—7月3日18:00。填报:普通本科批(含特殊类型志愿)和艺术本科批志愿。
(3)7月5日 8:00—7日18:00。填报:普通高职(专科)提前批、普通高职(专科)批、艺术高职(专科)批、体育高职(专科)批志愿。
湖南
广西
本科提前批、高职高专提前批志愿填报时间:2025年6月25日15:00至29日10:00。其他批次志愿填报时间:2025年6月29日15:00至7月3日10:00。预留每天23:00到次日3:00作为系统维护时间。
部分批次将预留征集志愿时间,并根据录取时计划完成情况确定是否征集志愿。各批次征集志愿的填报时间将在“广西招生考试院”网站(https://www.gxeea.cn/)公布。
重庆
普通高校考试招生志愿填报时间安排在:6月27日9:00—6月30日18:00,所有类别各批次招生的志愿均安排在上述时间段内填报。考生一定要在规定时间内填报志愿,志愿填报时间截止后任何人都不能修改或补填志愿。
四川
普通类考生填报志愿安排在通知高考文化成绩之后进行,其中,本科提前批次国家专项计划、本科提前批次A段志愿填报截止时间为6月28日17:00,其余本科志愿填报截止时间为7月1日17:00,专科提前批次、专科批次志愿填报截止时间为7月5日17:00。
“民族语言授课为主”和“加授民族语文”本科(含预科)批次志愿填报截止时间为7月1日17:00,专科批次志愿填报截止时间为7月5日17:00。
艺术体育类考生填报志愿安排在通知高考文化成绩且公布各类别、各批次招生文化、专业录取控制分数线后进行,其中,艺术类本科提前批次志愿填报截止时间为6月28日17:00,艺术体育类其余各类别、各批次志愿填报截止时间为7月1日17:00。
陕西
(一)第一阶段
6月25日12:00至6月27日12:00,填报本科提前批次,职教单招本科志愿;
6月25日12:00至6月30日12:00,填报本科批次志愿。
(二)第二阶段
本科批次正式投档后:填报高职(专科)提前批次,职教单招高职(专科)志愿;
本科批次录取结束后:填报高职(专科)批次志愿。
甘肃
第一次填报志愿拟定于6月26日至7月1日进行。
宁夏
6月25日至30日:填报本科提前批(A、B 段)、本科批(A、B 段)志愿、高职(专科)提前批(A、B、C 段)志愿。
8月1日至5日:填报高职(专科)批志愿。
各批次中的征集志愿填报时间在各批次录取期间另行向社会公布。
更多热点速报、权威资讯、深度分析尽在北京日报App
牛策略配资提示:文章来自网络,不代表本站观点。